陕西省人民政府 陕西省发展和改革委员会 信用中国 本站支持IPv6

国内城市个人信用分,这一篇讲透了!

来源 :源点信用 访问次数 : 发布时间:2019-05-13 打印



国内城市个人信用评分指标体系

和应用场景研究


黄险峰,教授,博士,主要研究方向为西方经济学

朱浩,硕士,主要研究方向为宏观经济运行

陈彦舟,硕士,主要研究方向为金融管理


概要


通过采用合理有效的评分指标对个人信用进行量化评分,可以获得个人的社会信用水平,评判个人信用风险,这将有利于节约市场参与者的交易成本,提高市场资源配置的效率。


目前国内已有江苏苏州的桂花分、江苏宿迁的西楚分、福建福州的茉莉分、福建厦门的白鹭分等个人信用分落地应用,而部分城市暂未建立个人信用评分制度。


根据国家、省、市关于社会信用体系建设和个人诚信建设的政策文件和系列工作部署,为进一步加强国内部分城市个人诚信体系建设,实施信用惠民工程,需要对适合各城市情况的个人信用评分机制展开深入研究。


关键词:个人信用;评分;指标体系;应用场景




·  正  ·  文  ·  来  ·  啦  ·


1

国内外个人信用分理论研究

国内研究动态

我国在个人征信体系建设方面与发达国家相比起步较晚、基础薄弱,但近年来发展节奏明显加快。经过多年的探索,目前我国已初步建立了以中国人民银行个人征信系统为基础、其他市场化运作商业机构作为支撑的个人征信体系。国内学者在个人信用方面的研究主要集中在互联网金融背景下个人征信模式创新和个人信用评估方法两个方面,具体的研究脉络梳理如下。

在互联网金融背景下个人征信模式创新研究方面,宋世伦、刘岩松(2012)认为,基于最新的图像识别、人工智能等互联网技术可以使用于个人信用建设的数据来源更加丰富,数据采集成本更加低廉,个人征信机构能够提供的个人征信产品和服务更加多元化。袁新峰(2014)认为,建立征信系统的互联网金融子系统的重点是加强互联网征信的隐私保护以及开展互联网金融模式下的信用评分业务。同时,互联网金融背景下大数据在个人征信体系中将发挥重要作用。冯文芳、李春梅(2015)认为,基于大数据基础个人征信方法能够收集和处理非结构化数据,这些数据来源广泛,有助于提供更为全面和精确的个人信用评价,可靠性和实用性更强。卢芮欣(2015)认为大数据可以有效扩大征信的覆盖范围,拓展信用信息的来源,为信用数据安全存储和全面共享奠定基础,有效拓展信用数据的挖掘深度。

在个人信用评估方法研究方面,陈哲赞(2012)主张在个人信用评估中使用统计方法,并重点阐述了如何运用Logistic回归分析方法对个人征信进行评估。李太勇等(2013)引入了基于稀疏贝叶斯理论的新型个人信用评估模型,并且通过实证表明该方法效果显著,可以获得较高的辨识度。在非统计学方法研究上,杜婷(2012)将粗糙集相关理论与支持向量机理论相结合进行预测,把粗糙集支持向量机方法应用在个人信用评估的研究中。刘艳芳(2015)通过研究分类器选择方法,提出了一种基于该方法的最优基分类器子集搜索算法和选择标准,并在此理论基础上创建了新的个人信用评估模型。

与此同时,一些学者也探索了信用评估方法中的组合方法,姜明辉等人(2014)设计出了基于Logistic回归-BP神经网络的权重调整算法和基于距离的投票算法,对以CBR(案例推理)方法建立的个人信用评分模型进行优化,设计出精确性和准确性都有所提高的基于优化CBR的个人信用评分模型。冯金龙(2016)通过米用Logistic回归、支持向量机和人工神经网络三种单一模型,创建新的组合式个人信用评估模型——Logit-GA-BP组合模型,并且运用该模型进行实证分析,结果表明可以对目标群体的违约风险进行有效的预警提示。

国外研究动态

经过100多年的发展,国外发达国家已经形成了相对完善的信用体系一信用法律体系、监管体系、征信体系等,建立了丰富的数据源和完整的体系结构。在此基础上,国外学者对个人信用评估机制进行了广泛深入的研究,特别是对个人信用分的研究取得了众多突破。

在互联网金融方面,Freedman S.等(2008)指出互联网金融的发展使征信数据来源更广泛,比如一些P2P网络平台揭露的借款人的“软信息”有利于补充个人征信的“硬信息”。Crosman P.(2012)通过实证研究,认为随着机器学习和有关互联网技术的发展,基于个人线上线下有关数据可以对个人的信用状况进行有效评估,并将随着个人征信技术的不断进步,可用于个人信用评估的指标也会越来越多,从而有助于得到更加精确的个人画像。Hoofnagle C.J.(2013)则指出,由于个人信用评价指标较为单一,加之缺乏有效的数据整合能力,美国部分网民仍无法享受征信带来的便利。

国外学者在个人信用评分理论研究方面将重点放在数理模型技术方法分析上,通过设置多重变量,研究各种因素对评估质量和制度环境的影响,并着重分析如何将统计学方法运用在个人信用评估上。

Wiginton J.C.(1980)首次将Logistic回归方法引入到了个人信用评分领域。Anderson J.A.(1981)则分析研究了与Logistic回归相似的Probit回归模型的效果,并与判别分析方法进行对比,得到Probit方法判别性能更好的结论。Rosenberg E.和Gleit(1994)两位学者通过对个人征信评估中使用判别分析方法进行实例验证,得出了分析方法的可行性。

随着研究的深入,个人信用评分技术领域逐渐出现了决策树、贝叶斯等非参数的统计方法。Kim Larsen(2005)通过分析运用广义朴素贝叶斯分类理论,填补了该方法在个人信用评估领域中的空白。Zhang Defu等(2010)提出了Vertical Bagging决策树模型,并运用UCI数据库中数据对该模型进行验证,结果表明该模型是一种可行的征信评估模型。Ling-Jing Kao(2012)提出将分类回归与贝叶斯线性回归相结合方法对个人信用进行预测。

随着互联网信息技术的进一步发展,支持向量机、神经网络等系列非统计方法以及组合方法的概念也逐渐引用到信用评分领域。Sun J.和Li H.(2008)通过使用加权投票法对多种个人信用评分模型进行了组合,得出组合模型在预测稳健性和精度方面都较高的结论。Alexis Marcano(2011)提出将神经网络相关方法运用到信用评估研究领域,建立了一种可塑性人工神经网络模型,然后利用相关数据进行了实证研究。Finlay S.(2011)通过构建多种Bagging和Boosting组合模型,在与单一模型的对比后发现组合模型在信用评分领域具有很好的效果。Paulius Danenas等学者(2011)采用了特征选择以及支持向量机的相关理论,对个人信用进行建模,经过验证得到了良好的结果。Amir Arzy Soltan(2012)则通过对伊朗和澳大利亚两国信用数据运用决策树和人工神经网络组合的信用评估方法,成功验证了该组合方法的可行性。

2

国内主要个人信用分指标设计比较分析

目前,我国国内已有5个典型城市以及阿里巴巴为代表的互联网公司开展个人信用分评定及应用工作。这些城市通常会根据自身发展特点、发展阶段以及软硬件条件对个人信用分进行分门别类的设计。根据个人信用分评分体系的不同,目前国内主要城市信用大致分为两类:一类是FICO评分系统(美国FICO公司开发的个人信用评分系统),另一类是更为复杂的多维体系。

采用传统FICO评分系统的个人信用分

目前,国内采用FICO评分系统设定个人信用分的城市和机构有厦门、苏州以及蚂蚁金服。具体的指标设计如下。

1.厦门“白鹭分”

厦门市民个人信用“白鹭分”是以行政管理过程中以及市民城市生活中产生的个人信用数据为依据,通过搭建信用修复、基础信息等5个指标,对市民进行精准用户画像,区分市民信用等级,以此划分为不良、一般、良好、优秀、极好等5个等级。该城市信用分还预留了部分权重指标,未来将按照平等互换原则与民间征信体系对接,逐步将其打造成为一个集公共信用评定、民间信用评价于一体的国内城市个人信用综合评定体系。

2.苏州“桂花分”

该信用分通过区分市民基础、稳定、品德、资产以及其他信息,从中抽取5个评定维度,再根据市民的文化程度、年龄、户籍等搭建22大类总计243个指标项,综合评定市民的信用等级。另外,苏州市还注重与具有线上大数据优势的互联网企业合作,共同开展个人信用服务。比如,通过与互联网巨头阿里巴巴集团合作,融合引进旗下产品——“芝麻信用分”,填补了其在互联网征信环节的不足,打通了“数据—模型—场景”。

3.蚂蚁金服“芝麻信用分”

阿里巴巴集团旗下产品“芝麻信用分”采用了较为成熟的FICO评分体系。该信用分从自然人履约能力、信用历史等5个方面进行综合评定,依所处分数区可以分为5个等级,即极好(700~950分)、优秀(650~700分)、良好(600~650分)、中等(550~600分)、较差(350~550分)。

采用多维评分系统的个人信用分

目前,国内通过设计多维指标体系进行个人信用分评定的城市有宿迁、福州和杭州。采用多维指标体系进行个人信用分评定可以增加测评的完整性和准确度,确保衡量结果客观,缺点在于增加了研发难度。

1.宿迁“西楚分”

该个人信用分指标数据来源于本市公共信息平台归集的个人信用数据,并通过划分社会管理信用信息、商务信用信息等多维度,总共设置69个指标项综合计算得出结果。目前,“西楚分”采取千分制评价方法,根据用户信用评分段进行A、B、C、D等4个级别以及AAA、AA、A+等8个等级评定,并且计算采用直接降级法和指标加减法。

2.福州“茉莉分”

福州市“茉莉分”指标数据来自于本市公共信息平台采集的个人信用数据,通过科学搭建评价模型,区分个人能力、职业、公共信用、金融信用、行政信用、司法信用等6大维度,通过大数据分析计算得出。该个人信用分目前采用“年度信用+附加信用+基础信用”模式,其中基础信用和附加信用各为500分。另外,根据分值,依次设置了信用极好、信用优秀、信用良好、信用一般、信用较差、信用极差等6个评价等级。

3.杭州“惠信分”

“惠信分”是杭州市民卡有限公司以城市生活信用数据和政务信用数据为依据,通过社会关系、公益服务、遵纪守法、用信活动、公共缴费、职业违规等6大维度,采用科学的方法和模型整理、分析得出的综合评估结果。根据计算得出分值,设置了信用待完善、信用良好、信用优秀、信用极好等4个评价等级。

3

国内个人信用分应用场景比较分析

个人信用分的核心在于应用场景。目前,国内典型城市开发的个人信用分在应用场景方面主要为旅游、教育、医疗、金融、行政服务等领域。

典型城市个人信用分应用场景发展现状

1.基本涵盖民生各个方面,极大便利群众日常生活。

国内典型城市个人信用分通过与各行政服务中心的对接,可以为具有良好信用等级的居民提供各项信用便民应用。应用场景包括像日常所需的共享自行车免押使用、热门景点免排队信用购票以及市政服务等。通过个人信用分可以省去很多冗杂审核操作,极大地便利了民众日常生活。

2.应用场景边界不断拓宽,逐步引进新的技术元素。

国内典型城市个人信用分在设立初期,应用场景存在较为单一、流程操作较为复杂等问题,各城市通过不断丰富信用数据外延来加以解决。与此同时,国内不少城市个人信用分为第三方征信机构提供了部分接口,未来可以根据需要进行对接,逐步搭建起集公共信用评定、民间信用评价于一体的国内城市个人信用综合评定体系。部分城市在与诸如阿里巴巴等高新技术企业进行合作过程中,通过“干中学”不断深化理解企业在信用评分领域先进的风控、AI(人工智能)技术,以地方个人信用分为依托,不断丰富与拓展应用场景。

3.应用场景逐渐丰富,新兴领域成为重点。

近年来,伴随人工智能、大数据等技术的兴起,个人征信的应用场景日益增多,共享经济等新兴业态也不断催生新的征信需求。国内开展个人信用分试点的城市在设计应用场景时就充分考虑到了诸如信用租车等模式,用户只需达到一定的信用级别,即可免除押金直接使用相关产品,极大便利了市民日常生活。随着“互联网+”时代的来临,一方面将促使典型城市信用分评价体系进行革新,增加更多的用户信息接触点;另一方面将促使典型城市个人信用分应用场景逐渐丰富,线上运营能力不断提升,未来将会有更多依托个人信用分的线上应用场景,进一步便利城市居民的日常生活。

城市个人信用分应用场景存在局限

1.受客观条件限制,场景线上推广能力相对有限。

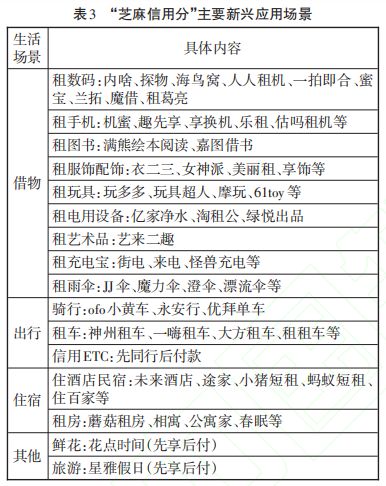
随着移动互联网时代的到来,市民对于去中心化的服务需求与日倶增,为了更好地满足用户的家政、出行等日常生活场景需求,众多公司机构都改进了相关服务模式。如表3所示的“芝麻信用分”应用场景,几乎囊括了借物、出行、住宿以及其他新兴领域。但国内许多城市推出的个人信用分在应用场景方面由于缺乏足够的渠道资源去推广产品,在获客成本、线上推广方面与一些互联网平台征信产品存在较大的差距。简言之,基于“互联网+”的服务可以实现机构与消费者之间的信息对称,而国内很多的城市信用分由于互联网技术水平较低、专业运营人员缺乏等问题,导致其应用场景运营推广受到限制。

2.数据来源相对不足,限制城市个人信用分评价客观性。

目前,国内主要城市个人信用分采取的基础数据库均来自于市级机关行政管理部门,以及与市民生活息息相关的企事业单位,部分城市公共信用信息平台委托第三方信息技术服务机构进行研发,这些数据平台通常都比较缺乏刻画居民日常生活信息(电商、社交)的数据。而国内像以阿里巴巴、腾讯为代表的电商、社交互联网巨头自身具备一套征信体系,其数据来源主要是通过对用户在其平台上每时每刻留下的数据痕迹进行跟踪产生,这种数据可以更好地刻画个人信用,因此具有很高的应用价值。但总体而言,数据来源还不够丰富,一定程度上制约城市个人信用分的指标维度设计,制约个人信用分评价的准确性和客观性。

4

国内城市个人信用分指标体系和应用场景设计建议

国内城市个人信用分指标体系设计建议

1.建立健全个人信用分指标体系法律依据。

从我国目前的信用制度建设实践来看,部分行政法规和部门规章已基本囊括信用制度体系,且呈现逐步推进状态。如表4所列出的我国有关信用的行政法规和部门规章,可以看出近几年来我国正在加快建立健全信用法律法规体系,但在具体的城市个人信用分建设指导性意见和实施方案方面还存在较大的空白。下一步,随着各领域信用工作向纵深推进,有必要补充和完善与信息社会、数字社会发展相适应的社会信用制度。

2.主动对接互联网企业,搭建国内城市三维个人信用分体系。

根据相关理论与实践研究,国内城市在个人信用分指标体系的设计上可以参考“三维度信用论”。该理论认为个人信用是三维的:一维是诚信度,二维是合规度,三维是践约度。根据“三维度信用论”的观点,国内城市在个人信用分的设计方面应与掌握相关线上数据来源和技术优势的互联网企业进行合作,对接互联网企业的数据接口,对国内城市个人信用分指标体系各二级指标进行综合评定,以此来完善对个人信用的多维度测评。

国内城市个人信用分应用场景设计建议

1.因地制宜,创造具有城市特色的应用场景。

相比较于国内开展个人信用分评定城市,国内其他城市在个人信用分应用场景设计方面,应当因地制宜、不断丰富,可以加大在图书借阅、公交出行、医疗优惠等多个领域应用。另外,部分城市作为国家级历史文化名城,应当在促进居民旅游消费便利化方面进行试点。例如,对于达到一定信用级别的居民可提供免排队信用购票服务,对于基本医疗服务未来可以根据城市发展情况进行预约免排队试点。

2.把握进度,完善工作进度台账制度。

各城市主管部门在推进个人信用分应用场景开发工作过程中,应该注重工作进度,注意把控力度,对于工作最新进展建立台账制度,逐级汇报进展情况。针对工作中出现的新问题应该及时进行调整,及时化解矛盾。通过建立工作进度台账制度,各部门应及时对新情况进行反馈,以便找到问题的症结,促进城市个人信用分应用场景开发工作稳步推进。

3.加强监管,防范“过度场景化”风险。

从记忆角度来讲,“场景”比“无场景”更容易让人记忆,但这不并意味着个人信用分都是有场景的,相反,“无场景”征信在实操中体量更大。因此,信用分应用场景的丰富化需要各城市主管部门审慎择取。另外,由于国内各城市在个人征信方面才刚起步,城市居民对于个人信用的理解还停留在“靠谱”“说话算数”的层面,而对于征信所需的大数据、模块、应用及展示知之甚少。民众个人信用意识的觉醒需要启发,应用场景开发必须充分考虑民众的接受能力,“过度场景化”将会导致国内城市个人信用分在推广应用时受到较大阻力,不利于基层机构工作的开展。因此,未来国内各城市相关职能部门应当加大对个人信用分应用场景开发过程和执行效果的监管,定期开展个人信用分应用场景的调研回访工作,研究信用评分的运作机理,防范“过度场景化”带来的风险。

4.统筹兼顾,加强部门之间的协作。

个人信用分应用场景设计开发一般会涉及不同部门之间的沟通协调,通常情况下,各部门负责人之间沟通协调存在着沟通不及时、信息反馈慢的问题。为此,未来各地方政府可以考虑组建社会信用体系建设工作领导小组办公室,定期开展工作进度汇报,及时对应用场景设计开发过程中出现的数据衔接、业务流程统一等问题进行磋商。这样可以最大限度地减少跨部门沟通存在的问题,降低部门沟通成本,持续培育和激发新兴的应用场景。

5.保持开放,探索引进民间资本。

政府部门在个人信用分场景开发中存在着专业知识欠缺、用户痛点把握不准等问题。为了更好地便利广大城市居民的日常信用生活,国内各城市在相关线上线下场景开发过程中应保持开放思维,允许民间资本以技术、资金、管理等形式参与相关场景开发。在场景后期运营过程中,应积极鼓励民间资本参与,并针对运营过程中出现的问题进行广泛的用户调研。针对实施过程中出现的具体技术问题,可以通过邀请具有相当技术实力的知名企业、公司参与解决。